| 索引号 | 014438222/2016-00651 | 主题分类 | 其他 |
| 发布单位 | 靖江开发区管委会 | 发文日期 | 2016-05-10 |
| 文号 | 靖政办发〔2016〕15号 | 时效 |
市政府办公室关于进一步加强应急管理工作的意见
各镇人民政府(办事处),开发区管委会,市各有关部门:
为推动全市应急管理工作深入开展,夯实应急管理工作基层基础,全面提升我市应急管理工作水平,提高突发事件应急处置能力,根据省、市有关法律法规和文件精神,结合我市实际,现就进一步加强应急管理工作提出以下意见。
一、健全应急制度体系
(一)完善应急管理组织领导体系。各镇(街道、园区、办事处)、市各有关部门要依照有关法律、法规和规章的规定,健全本行政区域、本系统、本单位快速应对突发事件的组织领导体系,建立健全应急管理机构,明确分管负责人,配备必要的专兼职工作人员,落实工作责任。要完善应急处置工作机制,明确职责,理顺关系,注重加强与市政府办、应急办及其他应急相关部门、单位间协调与配合。不断健全完善政府主导、社会参与,分类管理、分级负责,条块结合、属地为主的应急管理体制。各镇(街道、园区、办事处)、市各有关部门主要负责人,对本行政区域和本系统、本单位的突发事件和具有重大社会影响事件快速应对和妥善处理负总责。
(二)强化突发事件应对机制。在突发事件应对中,坚持“早发现、早报告、早处置”的原则,各镇(街道、园区、办事处)、市各有关部门接到相关信息后,要认真核实情况,及时查明原因,迅速启动相关预案。各相关部门要主动承接应急管理综合信息平台功能,拓展平台监控覆盖面,提升平台的应急演练参与度,不断完善应急管理网络体系,提高全市应对突发事件的能力和水平。对突发事件应急处置工作中,表现突出的单位和人员,提请市政府予以表彰奖励。
(三)规范应急值守工作制度。各镇(街道、园区、办事处)、市各有关部门要建立完善本行政区域内、本系统、本单位内的应急值守工作制度,逐步构建以市政府办值班室为枢纽,融全市各镇(街道、园区、办事处)、各部门、单位于一体,左右交错、上下贯通、高效运转、灵敏畅通的应急值守网络体系。各镇(街道、园区、办事处)、市各有关部门要健全值班机构,落实值班人员,严格落实24小时值班制度。遇有突发事件、重要活动、重大会议和主要节假日等情况,要加强值班力量。市政府办将定期或不定期对值班工作进行督查通报。重点检查值班制度落实是否到位、值班(带班)履职是否认真、值班秩序是否正规、值班通讯工具是否完备畅通等,并提出整改措施改进工作。
二、加强预案演练管理
(一)完善各类应急预案。市各有关部门要根据实际需要和形势变化,适时编制或修订应急预案,新增各类专项预案,建立横向到边、纵向到底的应急预案体系。按照规定,各类应急预案原则上每三年修订一次,并送市应急办审核和备案。市总体应急预案由市应急管理办公室牵头负责编写,专项应急预案由市有关牵头部门(单位)负责编写,部门应急预案由各相关部门(单位)分别负责编写。今年的预案修编目录见附件3,请各单位认真抓好落实,确保年内修订完成。
(二)加强预案演练工作。市各有关部门要高度重视应急演练工作,年初制定应急演练计划,并报市应急办,年内积极开展各类应急演练。深入开展应急演练活动,推动演练常态化开展,专项应急预案、部门应急预案、企事业单位应急预案每年至少演练一次,大型活动应急预案主办部门应在活动举办之前要开展一次综合性演练。通过演练检验预案的实效性,不断发现完善预案中的不足之处,使总体预案和各类专项预案更加合理、更加贴近实际,突发事件发生时能够更加有效地处理处置。
(三)强化预案培训教育。各镇(街道、园区、办事处)、各相关部门要加紧学习应急预案,预案中确定的组织指挥机构应当组织召开成员单位全体会议,学习熟悉并掌握应急预案,以及应急管理相关基本知识,包括突发事件的基本情况、应急预案中的应急组织机构及运行方式、应急预案中规定的机构及人员职责、应急预案中规定的应急响应程序、应急过程中有关的应急救援仪器设备的使用技能、应急管理过程中应急处置专业技能等。应急预案中赋予了职责的机构负责人要了解所在机构及个人在应急组织体系中的位置、职责以及应急准备的要求;应急预案中赋予了职责的人员要熟悉应急预案的内容,明确自己的职责,掌握应急处置的知识和技能;应急预案所涉及的社会公众要了解预案的内容、应急响应程序,掌握必要的应急知识。
三、做好信息调研工作
(一)规范信息调研制度。一要强化突发事件应急信息报送。及时、准确上报突发事件信息,坚决杜绝迟报、漏报、瞒报、谎报等现象。二要加强应急管理动态信息报送。各相关单位每年报送应急管理动态信息30条以上。三要突出案例分析研究。各单位要重视对省内外、市内外一些典型突发公共事件分析研究,形成相关文字材料报市应急办。各单位须切实重视应急管理动态信息和案例分析,将应急管理信息工作落到实处。
(二)扩大信息报送范围。根据省、泰州市应急办要求,今年的动态信息报送范围将进一步扩大。有关应急管理重要工作动态信息内容主要包括:领导同志围绕应急管理工作召开的重要会议、作出的重要部署;各镇(街道、园区、办事处)、各部门制定出台的有关应急管理工作的重要法规、政策、规划、预案等文件情况;各镇(街道、园区、办事处)、各部门组织开展的各类应急演练、科普宣传和教育培训活动;围绕应急管理工作开展的重要理论研究活动;在防范和处置重特大突发事件方面的典型案例、调研报告、经验教训总结等;各镇(街道、园区、办事处)、各部门在加强改进应急管理工作的典型经验做法、调研报告等。
(三)强化报送信息考核。市应急办将在年度考核中,进一步提高应急管理工作信息报送考核的权重,加大对各镇(街道、园区、办事处)、各有关单位的应急信息考核工作力度。对于突发事件应对中出现应急信息报送迟报、漏报、瞒报、谎报等现象的,实行一票否决。
市应急办联系人:江铮;联系电话:89180906;传真:89180800;电子邮箱:jjyjb89180800@163.com;靖江应急管理QQ群:542256350。
附件:1.各镇(街道、园区、办事处)应急管理工作考核评分表
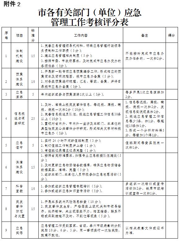
2.市各有关部门(单位)应急管理工作考核评分表
3.2016年度需修编或制定的应急预案目录
4.市各有关考核部门(单位)名单
靖江市人民政府办公室
2016年3月31日



